✔ TOSCANA MEDICA - Come si può inquadrare in senso generale una malattia relativamente rara come la Fibrosi polmonare idiopatica?
ROTTOLI - Si tratta sostanzialmente di una polmonite interstiziale idiopatica che è stata inquadrata compiutamente in un documento del 2011, redatto dalle principali Società Scientifiche Internazionali. È una malattia ad etiologia sconosciuta che colpisce pazienti adulti, di età per lo più superiore ai cinquant’anni, in prevalenza maschi e dediti al fumo di sigaretta. Non riconosce una patogenesi di tipo infiammatorio caratterizzandosi piuttosto come un disordine epiteliale fibroblastico. Proprio questo nuovo approccio etiopatogenetico ha portato a studiare delle terapie specificamente attive in senso antifibrotico che hanno oggi soppiantato i vecchi schemi di cura basati sull’uso di steroidi ed immunosoppressori.
Oggi la terapia della Fibrosi polmonare idiopatica (IPF) si basa su molecole in grado di bloccare la produzione da parte dei fibroblasti di matrice extracellulare, che con il tempo finisce per distruggere il parenchima polmonare, condannando il paziente all’insufficienza respiratoria ed alla morte.
✔ TOSCANA MEDICA - Siamo quindi di fronte ad una malattia grave ad esito infausto: generalmente in quanti anni si arriva alla sua naturale conclusione?
ROTTOLI - Si parla per lo più di tempi di sopravvivenza mediana di 3 anni dall’esordio clinico, pertanto ne consegue la necessità di raggiungere il prima possibile un corretto inquadramento diagnostico, identificando precocemente i pazienti per i quali, se arrivano tardi all’osservazione dello specialista, c’è poco da fare in termini di modificazione dell’evoluzione di malattia. Per questi pazienti, quindi, rimane solo il trapianto di polmone, se hanno i criteri di inclusione.
PALLA - Anche io non posso che concordare sulla necessità assoluta della precocità della diagnosi, sottolineando inoltre che probabilmente in un prossimo futuro la Fibrosi polmonare idiopatica uscirà dal novero delle malattie rare, visto il sempre maggior numero di casi che vengono oggi identificati. Inoltre credo sia importante ricordare che i sintomi iniziali della malattia sono generalmente ad insorgenza tardiva per cui importantissimo appare il coinvolgimento dei medici di medicina generale per la conferma eventuale di un sospetto diagnostico che, come già detto, dovrebbe essere quanto più precoce possibile.
✔ TOSCANA MEDICA - Partendo dall’intervento del prof. Palla che ha parlato di un numero in aumento di casi di Fibrosi polmonare idiopatica, quale ne è l’epidemiologia? Ed ancora, si tratta di una malattia “solo” genetica a differente espressione fenotipica, oppure si possono chiamare in causa anche fattori ambientali favorenti la sua comparsa?
ROSI - Una malattia viene oggi considerata rara quando colpisce meno di 5 soggetti ogni 10.000 abitanti. Per quanto riguarda la Fibrosi polmonare idiopatica si parla di una prevalenza stimata intorno ai 25 – 32 casi ogni 100.000 abitanti, con 7 – 9 nuovi casi all’anno, sempre ogni 100.000 abitanti. È verosimile comunque che in futuro questi dati vengano modificati dalle sempre maggiori potenzialità diagnostiche disponibili.
Si tratta senza dubbio di una malattia a forte componente genetica nella cui patogenesi però entrano in gioco anche fattori di natura ambientale, come sembra dimostrare la sua alta incidenza nella popolazione di soggetti fumatori.
SAFFI GIUSTINI - Come medico di medicina generale ho assistito in questi ultimi dieci anni ad un aumento dei casi in maschi non fumatori che manifestano improvvisamente dispnea da sforzo e tosse non produttiva. Più di rado ho potuto osservare sintomi come febbricola e dolori muscolari.
All’esame obiettivo il dato che mi ha sempre messo in allarme sono stati i crepitii inspiratori bibasali fini e secchi. E successivamente la consulenza pneumologica che si avvale per la definizione diagnostica della TC ad alta risoluzione e delle prove di funzionalità respiratoria.
✔ TOSCANA MEDICA - Si può avere un’idea di quali siano i “costi” complessivi di questa malattia?
ROTTOLI - I costi di questi pazienti sono legati essenzialmente all’insufficienza respiratoria che può condizionare livelli di assistenza differenti secondo la gravità della condizione clinica. A questi si devono aggiungere i costi sociali relativi alla gestione della eventuale condizione lavorativa del paziente ed al mantenimento di un accettabile livello di qualità della sua vita, oltre quelli determinati dalle terapie necessarie.
BROCCA - Per quanto riguarda i costi dei farmaci associati alla patologia si può fare una rilevazione puntuale dei pazienti in riferimento ai farmaci autorizzati (pirfenidone / nintedanib) mentre il costo globale delle terapie, ivi inclusa ossigenoterapia e farmaci per le complicanze (da antibiotici a steroidi per via orale), è difficile da definire per la frammentazione delle banche dati disponibili. Per l’anno 2016, nell’ambito territoriale di Firenze, i pazienti trattati con pirfenidone e nintedanib sono stati 46 con una spesa pari a € 463.092.
Preme sottolineare che tali farmaci sono sottoposti a prescrizione specialistica e monitoraggio sull’apposita piattaforma web dell’Agenzia Italiana del Farmaco, per le condizioni autorizzate e rimborsate dal Servizio Sanitario.
✔ TOSCANA MEDICA - Abbiamo detto che la diagnosi precoce è di fondamentale importanza e che per questo è necessario l’apporto della medicina generale. Ma il medico di famiglia quando e come deve sospettare un eventuale caso di Fibrosi polmonare idiopatica di fronte ad un paziente con non meglio precisati sintomi di natura respiratoria?
PALLA - Faccio un esempio per dimostrare quanto sia importante l’azione dei medici di medicina generale, soprattutto durante la fase iniziale, per lo più asintomatica, della malattia: la valutazione di una radiografia del torace eseguita per altri motivi potrebbe far sospettare qualcosa di diverso da quello che si cercava e consigliare accertamenti e consulenze di maggiore specializzazione.
Nelle fasi più avanzate è necessario raccogliere un’anamnesi accuratamente mirata ed indagare sui caratteri di un’eventuale dispnea o di una tosse di lunga durata, non dimenticando mai che il soggetto fumatore tende per lo più ad adattare la propria sintomatologia clinica proprio all’abitudine al fumo.
È necessario inoltre escludere patologie di altra natura come ad esempio un reflusso gastro-esofageo di discreta importanza. Ovviamente il sospetto diagnostico può essere confermato dall’auscultazione del torace che, caratteristicamente in caso di interstiziopatie polmonari, riconosce la presenza di crepitii basali bilaterali, cosiddetti a “rumore di velcro”.
✔ TOSCANA MEDICA - Dottor Mennuti, da quanto ascoltato finora quale potrebbe essere il ruolo dei Dipartimenti di Medicina Generale attualmente in via di realizzazione nella nostra Regione nella gestione complessiva dei pazienti con Fibrosi polmonare idiopatica?
MENNUTI - Un aspetto che potrebbe essere utilmente affrontato e gestito a livello di Dipartimento aziendale di Medicina generale è senza dubbio rappresentato dalla diagnosi quanto più possibile precoce della malattia. Considerando che le interstiziopatie polmonari sono nettamente inferiori in termini di incidenza e prevalenza rispetto ad esempio alla ben più frequente BPCO, l’attività dipartimentale potrebbe servire per individuare quei soggetti da sottoporre a Rx del torace e spirometria prima dell’eventuale invio allo specialista.
ROTTOLI - I medici di famiglia, soprattutto nell’ottica del Chronic Care Model attivo nella nostra Regione, hanno il compito importantissimo di inquadrare correttamente il paziente con dispnea cronica soprattutto nelle prime fasi di malattia. L’anamnesi accurata, la visita clinica, l’indagine radiologica e le prove di funzionalità respiratoria possono infatti fornire informazioni importantissime sul deficit respiratorio che si sta manifestando in un determinato soggetto, se cioè di tipo ostruttivo, che depone maggiormente per una BPCO, oppure di tipo restrittivo, che potrebbe invece far pensare ad un quadro di Fibrosi polmonare idiopatica o più genericamente di interstiziopatia polmonare.
PALLA - Il messaggio che non vorrei venisse fuori dalla nostra discussione è che la diagnosi di interstiziopatia debba essere demandata al medico di medicina generale, visto che si tratta di un compito che assolutamente deve essere riservato ai Centri di riferimento specialistici. Compito dei colleghi della medicina generale deve piuttosto essere quello di sospettare che in un proprio paziente qualcosa potrebbe anche essere in via di evoluzione verso simili patologie e che pertanto sia necessario l’intervento dello specialista.
In molti casi, come già detto, una radiografia del torace eseguita per una tosse stizzosa, persistente ed ancora da inquadrare, oppure un reperto auscultatorio dubbio, possono davvero rivelarsi di importanza capitale.
MENNUTI - Dalla mia lunga esperienza di medico di famiglia e dal punto di vista dell’attività di organizzazione che sto svolgendo adesso, mi viene tuttavia il dubbio che il compito del medico di famiglia sia molto più difficile di quanto detto fino ad ora. Credo infatti che, di fronte a quadri clinici respiratori di difficile inquadramento diagnostico-terapeutico, il rischio di ricorrere ad accertamenti di livello avanzato e di rinvio troppo frequente allo specialista possa finire per mettere in crisi l’intero sistema.
✔ TOSCANA MEDICA - In Toscana esiste un percorso strutturato che conduca questi pazienti dal primo contatto con il medico di base fino alla presa in carica da parte dei Centri di riferimento?
ROSI - Intanto ricordiamo che la Fibrosi polmonare idiopatica, in quanto malattia considerata rara, ha diritto nella nostra Regione ad un codice di esenzione che permette ai malati di usufruire al meglio delle necessarie prestazioni di diagnosi e cura.
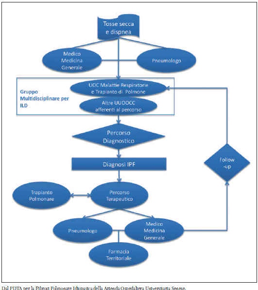
Nello specifico a Careggi abbiamo creato un ambulatorio dedicato alle intestiziopatie polmonari al quale è possibile accedere con richiesta del medico di famiglia o dello specialista territoriale per una presa in carico complessiva dei pazienti quanto più veloce possibile e che si avvale di un Gruppo multidisciplinare a cui partecipano pneumologi, radiologi, anatomo-patologi, medici del lavoro e reumatologi.
ROTTOLI - La Toscana riconosce la Fibrosi polmonare idiopatica come malattia rara addirittura fin dal 2009, preceduta solo dal Piemonte e dalla Valle d’Aosta.
Ad oggi il Coordinamento Regionale delle malattie rare, nel quale sono coordinatore per le malattie polmonari, ha istituito una rete toscana per la gestione di queste patologie e adesso sta aspettando che con i nuovi LEA venga loro riconosciuta l’importanza che già hanno ottenuto a livello europeo. Il Centro di Siena è stato recentemente incluso fra i centri di expertise (per la fibrosi polmonare idiopatica ed altre interstiziopatie) delle reti ERN (European Reference Network) per le malattie rare previste dalla Direttiva europea per l’assistenza transfrontaliera.
BROCCA - Il dipartimento del farmaco con il contributo della Regione, degli specialisti e della prof.ssa Rottoli per questa specifica patologia ha elaborato un Prontuario per le Malattie Rare, per unificare i trattamenti ed eliminare disuguaglianze assistenziali nell’accesso ai farmaci.
Tale Prontuario, che sarà validato dalla Commissione Terapeutica Regionale, è collegato ad una revisione della prescrizione con elaborazione del piano terapeutico direttamente dal Registro Toscano delle Malattie Rare.
ROTTOLI - Il percorso oggi attivo nella nostra Regione ha come scopo primario quello di raggiungere il prima possibile la diagnosi nell’ambito di una discussione del gruppo multidisciplinare, ricorrendo soprattutto all’esecuzione di una TC toracica ad alta risoluzione che, in mano a radiologi opportunamente preparati, consente nella maggior parte dei casi, la conferma del sospetto clinico senza dover effettuare la biopsia.
Tra l’altro non bisogna sottovalutare il rischio che al paziente respiratorio cronico venga attribuita, al di fuori dell’ambiente specialistico, una diagnosi generica di BPCO. Distinguere tra Fibrosi polmonare idiopatica e BPCO riveste una importanza fondamentale per il trattamento appropriato, dato che oggi disponiamo di terapie anche per la prima condizione che in passato non esistevano, senza dimenticare che in molti casi anche una BPCO può presentarsi con una interstiziopatia associata (fibrosi ed enfisema). Fino a poco tempo fa noi avevamo gli strumenti per curare soltanto le forme ostruttive, dovendo purtroppo lasciare praticamente alla loro naturale evoluzione i casi di compromissione dell’interstizio.
Considerata poi l’importanza dei reperti auscultatori nell’orientare il percorso diagnostico di un’iniziale “insufficienza respiratoria”, vorrei ricordare che gli studenti di Medicina della mia Università, oltre alla pratica clinica in Reparto, possono frequentare sedute di simulazione su specifici manichini in grado di riprodurre i reperti auscultatori di tutte le malattie respiratorie, comprese ovviamente le interstiziopatie.

PALLA - Come diceva giustamente la professoressa Rottoli la Tc ad alta risoluzione permette una diagnosi quasi definitiva di interstiziopatia polmonare, rappresentando una sorta di discrimine tra prima e dopo la diagnosi, lungo un percorso di presa in carico dei pazienti che deve essere comunque sempre multidisciplinare.
In questo senso a Pisa, seguendo le linee guida del 2011, dal 2012 abbiamo creato il cosiddetto Gruppo Interdisciplinare per le Interstiziopatie Polmonari (G.I.I.P.) che si riunisce a scadenze predefinite e del quale fanno parte pneumologi, radiologi, reumatologi (a causa della frequente necessità di escludere diagnosi relative a patologie di competenza reumatologica), medici del lavoro ed anatomopatologi, indispensabili in quei casi in cui sia necessaria la conferma del laboratorio. Inoltre a Pisa i pazienti possono contare su un ambulatorio dedicato alle interstiziopatie polmonari, inserito in un percorso finalizzato, specificamente riconosciuto dalla Direzione aziendale.
ROTTOLI - Concordo pienamente sul fatto che le interstiziopatie polmonari debbano essere gestite a livello multidisciplinare e che questo approccio non possa che essere portato avanti dai Centri autorizzati dalla Regione che in Toscana afferiscono alle tre Aziende Ospedaliere Universitarie. Anche a Siena è attivo da anni il gruppo multidisciplinare per la discussione dei casi di interstiziopatia polmonare e vi ha sede il Centro di Riferimento Regionale per la Sarcoidosi ed altre Interstiziopatie Polmonari.
✔ TOSCANA MEDICA - Affrontiamo adesso la questione della terapia che anche nel caso della Fibrosi polmonare idiopatica si scontra necessariamente con due concetti di fondo: il costo elevato e il numero relativamente basso di pazienti da trattare. Quale è oggi lo stato dell’arte nella cura di queste malattie?

ROSI - La Fibrosi polmonare idiopatica, grazie alle nuove conoscenze, non può più essere considerata una malattia infiammatoria e ciò ha portato ad abbandonare le terapie fino a poco tempo fa impiegate a base di cortisonici ed immunosoppressori che anzi oggi vengono considerate nocive per questo tipo di pazienti.
Oggi per tenere sotto controllo la malattia si usano fondamentalmente due farmaci, il pirfenidone, il primo farmaco ad essere stato introdotto sul mercato, e il nintedanib un inibitore della tirosinchinasi, di più recente utilizzo. Il pirfenidone, di cui è stata dimostrata l’efficacia nel ridurre la progressione di malattia ed in particolare il peggioramento progressivo della funzionalità respiratoria, in Italia dal 2013 può essere prescritto dagli specialisti dei Centri di riferimento che in Toscana, come già detto, sono le tre Aziende ospedaliero – universitarie di Firenze, Pisa e Siena. Più recentemente queste strutture hanno ricevuto l’autorizzazione a prescrivere anche nintedanib, del quale però ancora non conosciamo a fondo le potenzialità visto la sua recentissima entrata in commercio.
✔ TOSCANA MEDICA - Come si deve comportare il medico di medicina generale che abbia tra i propri assistiti un paziente in terapia con le molecole adesso ricordate e che si trovi di fronte a una reazione avversa o indesiderata?
ROTTOLI - Quando proponiamo l’utilizzo di questi farmaci, oltre a fare informazione con i pazienti ai quali facciamo firmare un modulo per il consenso informato alla terapia, condividiamo le nostre scelte di cure anche con il medico curante del soggetto che viene opportunamente informato sulla gestione di queste situazioni.
Per quanto riguarda gli effetti collaterali, questi sono per lo più di scarsa importanza e generalmente ben controllabili. Il pirfenidone può talvolta causare aumento delle transaminasi, qualche problematica a livello dell’apparato gastrointestinale oppure, in un numero limitato di casi, una fastidiosa reazione cutanea da fotosensibilità.
L’effetto collaterale più frequente della somministrazione di nintedanib è invece la diarrea che talvolta può creare ai pazienti qualche problema di tollerabilità della terapia, oppure l’aumento delle transaminasi.
I nostri pazienti devono pertanto venire seguiti nel tempo con molta attenzione e per questo possono sempre contattarci per telefono, mail oppure per mezzo dei servizi di messaggeria istantanea: con questo nostro comportamento devo riconoscere che l’abbandono della terapia a causa degli eventuali effetti collaterali è ad oggi estremamente limitato.
Tra l’altro la terapia della Fibrosi polmonare idiopatica è continuamente in evoluzione ed attualmente esistono studi che stanno indagando l’associazione di pirfenidone e nintedanib o di entrambi con altre molecole, come il sildenafil, farmaco impiegato per la terapia dell’ipertensione arteriosa polmonare.
Appare ovvio pertanto che i medici di base debbano essere informati di queste nuove potenzialità e proprio per questo è nostra cura organizzare con loro periodici momenti di aggiornamento e confronto al fine di migliorare l’assistenza ai soggetti con questo tipo di patologia.
GIUSTINI - Il medico di famiglia oltre ad aggiornarsi su queste nuove terapie deve concordare con lo specialista la terapia di supporto che di norma consiste nell’O2 per l’ipossia, nella riabilitazione polmonare, e nel trattamento antibiotico per la polmonite. Molto bisogna insistere affinché l’abitudine tabagica sia smessa. Partecipare a un gruppo di sostegno può aiutare a ridurre lo stress della malattia.
✔ TOSCANA MEDICA - La prescrivibilità di questi farmaci esclusivamente da parte dei Centri di Firenze, Pisa e Siena è un modello condivisibile, considerando l’estensione della nostra Regione ed il ritardo nell’informatizzazione di molte procedure e della trasmissione dei dati?
MENNUTI - Il fatto che le terapie per la Fibrosi polmonare idiopatica siano demandate solo ai Centri di riferimento a mio parere dovrebbe rendere ancora più stretto il rapporto tra medici di medicina generale e specialisti. I nostri pazienti non sono infatti quelli accuratamente selezionati descritti nei grandi studi clinici della Letteratura ma persone reali, spesso con polipatologie importanti e costrette ad assumere ogni giorno quantità enormi di farmaci con evidenti ricadute sull’aderenza alla terapia. Per questo il medico curante deve poter avere un canale diretto per comunicare con gli specialisti quando qualche problema dovesse presentarsi. In questo senso credo che, accanto agli innegabili vantaggi dell’informatica, anche il “vecchio” telefono possa continuare ad avere una certa importanza nella comunicazione relativa a soggetti affetti da patologie tutto sommato non così frequenti.
PALLA - Noi stiamo molto attenti a coinvolgere i medici di famiglia nella gestione di queste situazioni cliniche che seppure rare presentano tuttavia, come dicevamo prima, un incremento oggi abbastanza significativo. Accanto ai curanti inoltre noi cerchiamo sempre la collaborazione con le Associazioni dei malati, con le quali organizziamo incontri periodici durante i quali scambiarsi esperienze, consigli, informazioni, richieste di aiuto.
ROSI - Anche nella mia esperienza il rapporto con i medici di medicina generale è molto costruttivo ed assai utili appaiono le riunioni multidisciplinari nelle quali vengono discussi i singoli casi. Ovviamente, a seconda delle capacità di ognuno, l’informatica fornisce un grande aiuto, sia per i colleghi della medicina di base che per gli stessi malati.

✔ TOSCANA MEDICA - Talvolta si ha la sensazione che all’interno di un dato percorso di cura limitare la prescrizione di alcuni farmaci solamente agli specialisti sia più dettato da motivi di ordine essenzialmente economico piuttosto che clinico.
Nel caso della terapia della Fibrosi polmonare idiopatica la sostenibilità del sistema può essere considerata a rischio?
ROTTOLI - Anche in questo campo la Regione Toscana ha deciso di muoversi seguendo il criterio dell’appropriatezza terapeutica e, trattandosi di farmaci soggetti a monitoraggio AIFA e non semplici da gestire, ha limitato la loro prescrivibilità ai soli Centri autorizzati presso le tre Aziende Ospedaliere Universitarie.
Essendo patologie rare la cui diagnosi appare di notevole difficoltà, e in attesa dell’individuazione di specifici biomarcatori che ne consentano il raggiungimento quanto più precocemente possibile, è ragionevole pensare che in Toscana le modalità di prescrizione non saranno modificate ed ampliate a breve.
PALLA - La terapia della Fibrosi polmonare idiopatica è certamente costosa, ma non poi più di tanto in particolare rispetto ad altre che in altri campi della Medicina garantiscono risultati clinici nettamente inferiori.
Inoltre, proprio a causa del costo elevato dei farmaci specifici, credo sia fondamentale selezionare con la massima precisione possibile i pazienti e seguirli nel tempo alla ricerca di eventuali eventi indesiderati. Queste attività credo debbano essere di competenza esclusiva dei Centri di riferimento ai quali di conseguenza deve essere riservata l’esclusiva possibilità di prescrizione.

ROTTOLI - Anche a mio avviso questi pazienti devono essere seguiti da strutture adeguatamente predisposte individuate dalla Regione, come del resto già si verifica. Infatti nella Fibrosi polmonare idiopatica, durante l’evoluzione clinica ad andamento sostanzialmente cronico, possono manifestarsi delle crisi di insufficienza respiratoria acuta frequentemente ad esito infausto (dette esacerbazioni acute).
Le nuove opzioni di cura sembrano efficaci anche nel ridurre il numero e l’intensità di questi pericolosissimi episodi di acuzie.
Comunque è importantissimo ricordare che nella prescrizione dei farmaci per la Fibrosi polmonare idiopatica anche i Centri di riferimento devono sottostare ad alcune limitazioni imposte da AIFA e relative, ad esempio, al grado di compromissione della funzionalità respiratoria e all’età dei pazienti.
Articolo collegato:Una malattia sempre meno rara



